U9彩票揭示微载体硬度调控人羊膜上皮细胞增殖及上皮-间质转化过程内在机制
人羊膜上皮细胞(human amniotic epithelial cells, hAECs)因具有低免疫原性、高组织相容性、无致瘤性,以及良好的旁分泌功能和免疫调控作用,被认为是细胞治疗的理想候选细胞。U9彩票生物药制备与递送全国重点实验室马光辉院士团队研究员周炜清与赛傲生物细胞药物研究院何志颖教授团队合作,首次系统研究了微载体硬度对hAECs增殖及上皮-间质转化(epithelial-mesenchymal transition, EMT)的影响规律,并揭示了其内在机制。该研究为hAECs实现体外高效培养提供了创新思路。相关研究成果近日发表在Chemical Engineering Journal(DOI:10.1016/j.cej.2025.160558)。

图1 微载体硬度对hAECs影响机制
在常规二维平板培养过程中,当hAECs脱离羊膜(amniotic membrane, AM)进入体外培养过程时,hAECs易发生EMT,导致其表型改变并严重影响增殖能力。所以,构建高效扩增技术,同时维持细胞表型,充分发挥hAECs的应用潜力是hAECs临床转化亟待解决的问题。此外,基底膜环境改变是造成细胞功能丢失的重要原因,硬度是影响细胞行为和命运的重要影响因素之一,但其作用和影响机制尚不明确。
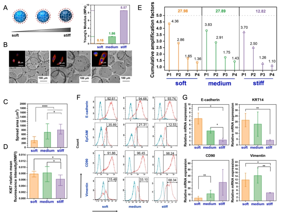
为解决上述问题,研究人员在葡甘聚糖微载体多年研究的基础上,结合仿生羊膜组织硬度的理念,分别制备了硬度为0.15、1.86和8.57 MPa的3种微载体以模拟羊膜、商品化微载体和高硬度培养条件。科研人员发现0.15 MPa的仿羊膜硬度软基质微载体能够更好维持hAECs的表型并促进细胞增殖,从P1代到P4代,累积扩增倍数达27.98,显著优于8.57 MPa的硬基质微载体。相较于传统平板培养,细胞增殖提高了8倍,克服了常规二维培养板的局限性。通过进一步表征发现,仿羊膜硬度微载体有助于上调E-cadherin、KRT14等上皮标志物和下调CD90等间质标志物的表达,表明微载体通过维持hAECs的上皮-间质可塑性(epithelial-mesenchymal plasticity, EMP),有效减缓EMT进程。

图2 仿羊膜硬度软基质微载体促进hAECs增殖并维持上皮属性
基于上述研究,团队深入探究了影响细胞表型及增殖的内部机制。通过转录组学测序(RNA-seq)分析发现,仿羊膜硬度的软基质微载体能够刺激hAECs分泌层粘连蛋白和胶原蛋白IV等关键细胞外基质(ECM)成分,并富集6、1和4等下游整合素,重塑细胞外微环境,有助于维持基底膜的完整性和稳定性。该过程通过ECM-整合素和Wnt/β-catenin信号通路共同调控EMT进程,有效维持hAECs的上皮属性,并促进其增殖。
双方团队此前合作揭示了hAECs在体内发育及体外培养过程中的增殖特性与其上皮-间质可塑性(EMP)密切相关,研究成果已发表于Advanced Science(https://doi.org/10.1002/advs.202570071)。相关研究成果的陆续发表,为hAECs的临床转化提供了关键科学依据。

图3 仿羊膜硬度软基质微载体通过ECM-整合素和Wnt/β-catenin通路调控hAECs EMT
该研究得到了国家科技部重点专项、中国科学院C类先导专项和国家自然基金委等的支持。
论文链接:https://doi.org/10.1016/j.cej.2025.160558
(生物剂型与生物材料研究部)