邮箱登录
/
English
/
中国科学院
/
首页
概况简介
U9彩票概况
所长致辞
现任领导
历任领导
学术委员会
学位委员会
工程技术委员会
学术前辈
院士专家
U9彩票概况
国家级实验室
院级实验室
北京市实验室
所级科研单元
管理/支撑部门
国家级实验室
生物药制备与递送全国重点实验室
介科学与工程全国重点实验室
战略金属资源绿色循环利用国家工程研究中心
国家生化工程技术研究中心(北京)
院级实验室
中国科学院绿色过程与工程重点实验室
北京市实验室
离子液体清洁过程北京市重点实验室
所级科研单元
介科学研究部
离子液体研究部
材料工程研究部
资源环境研究部
资源化工研究部
生物剂型研究部
绿色化工研究部
生化交叉研究部
环境研究部
生化过程研究部
清洁燃料研究部
生物医药研究部
过程工程研发中心
管理支撑部门
综合办公室
科研规划管理处
重大项目办公室
科技合作处
人事处
教育处
财务处
党群办公室
纪监审办
园区建设办公室
网络信息传播办
廊坊工程试验基地
科研成果
获奖
国家奖
省部奖
科研产出
介科学研究部
离子液体研究部
材料工程研究部
资源环境研究部
资源化工研究部
生物剂型研究部
绿色化工研究部
生化交叉研究部
环境研究部
生化过程研究部
清洁燃料研究部
生物医药研究部
科研进展
U9彩票“废塑料降解及高值转化利用技术”项目获第77届纽伦堡国际发明展金奖
万吨级绿氢流化床直接还原炼铁示范线投产运行
U9彩票在硒化神经干细胞外泌体治疗创伤性中枢神经损伤研究方面取得新进展
U9彩票等开发质子交换膜燃料电池铁/氮-碳非贵金属催化剂
U9彩票在磁场强化电结晶过程研究方面取得进展
煤矸石变身生态功能土 U9彩票开辟煤矸石规模化消纳新途径
千吨级离子液体法再生纤维素纤维项目正式投产
U9彩票离子液体催化废PET降解新技术获“一带一路”碳中和技术创新典型案例优秀奖
2×200万吨/年褐铁矿流态化焙烧提质工程项目签约
U9彩票与联想合作开发格子多相流体力学仿真机
人才队伍
院士风采
杰出人才
研究员
青年才俊
人才招聘
合作交流
院地合作
国际合作
研究生教育
党群园地
U9彩票概况
党建要闻
群团园地
纪监审
支部动态
心得体会
科学传播
科普动态
科普讲堂
科学情怀
科学之美
科普展板
信息公开
信息公开规定
信息公开指南
信息公开目录
信息公开申请
信息公开年度报告
信息公开联系方式
Toggle navigation
首页
概况简介
U9彩票概况
所长致辞
现任领导
历任领导
学术委员会
学位委员会
工程技术委员会
学术前辈
院士专家
U9彩票概况
国家级实验室
院级实验室
北京市实验室
所级科研单元
管理/支撑部门
科研成果
科研产出
获奖
科研进展
人才队伍
院士风采
杰出人才
研究员
青年才俊
人才招聘
合作交流
院地合作
国际合作
研究生教育
党群园地
U9彩票概况
党建要闻
群团园地
纪监审
支部动态
心得体会
科学传播
科普动态
科普讲堂
科学情怀
科学之美
科普展板
信息公开
信息公开规定
信息公开指南
信息公开目录
信息公开申请
信息公开年度报告
信息公开联系方式
首页
>>
通知公告
通知公告
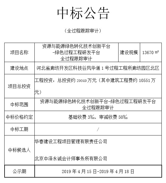
资源与能源绿色转化技术创新平台-绿色过程工程研发平台-全过程跟踪审计中标公告
文章来源:
发布时间:2019-04-15
【
打印
】【
关闭
】
上一篇:资源与能源绿色转化技术创新平台-绿色过程工程研发平台招标代理服务招标公告
下一篇:2019年度健康体检公示